Compliance Directive for Cranes and Derricks in Construction

Compliance Directive for Cranes and Derricks in Construction

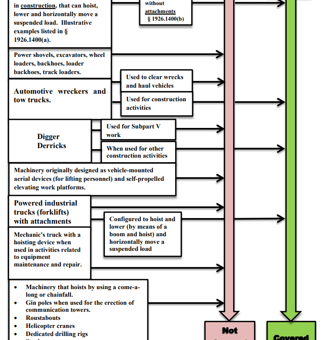
“This instruction provides guidelines for enforcement procedures and inspection guidance conducted for equipment covered by Subpart CC.” The “Compliance Directive” is a condensed version of Osha’s Final Rule that includes supplemental...
State Crane Operator Certification Requirements

State Crane Operator Certification Requirements

For most of the 21st century, crane operator certification did not exist. Companies would purchase cranes, train their operators, and that was it. During that time, the crane industry experienced a large number of accidents resulting in injuries and deaths. In 1971,...
Certification vs Qualification

Certification vs Qualification

Crane training and crane operator certification are perhaps the most important contributors to crane safety in the construction industry. Not only is choosing the right crane training provider necessary for safe crane operation, there is no substitute for crane...